About:
Welcome to my Gig :)i have a Bachelors Degree in Software engineering and my expertise are in Unified Modelling Diagrams. I love to make Use Case, Class and Sequence Diagrams.
I can solve your UML Related Assignments. In exchange of some bucks you can get,
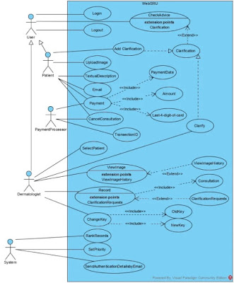
1) Use Case Diagram
2) In case of any trouble, Revisions of those diagrams up to 3 times until you satisfy with the result.
3) Even teach you how to make them so that you guys can easily pass your final exam.
So just order gig and let me handle your fear from UML Diagrams
Good Luck :)
Reviews
:
Very Good seller to work with. Very kind and responsive. Provided me help throughout the order and reassured me in every step. Delivered on time and put 100% work into my order. Would recommend
: : : :
No comments:
Post a Comment